学校主页
新闻网
综合服务平台
服务指南
信息公开
学院主页
学工主页
学工队伍
辅导员队伍
班主任队伍
学生干部队伍
班团队伍
创新创业就业
新闻公告
招聘信息
科协创新
考研指导
心灵驿站
心闻资讯
心理常识
心理播报
趣味心理
资助工作
助学贷款
奖助学金
规章制度
糖心视频
学工队伍
+
辅导员队伍
班主任队伍
学生干部队伍
班团队伍
创新创业就业
+
新闻公告
招聘信息
科协创新
考研指导
心灵驿站
+
心闻资讯
心理常识
心理播报
趣味心理
资助工作
+
助学贷款
奖助学金
规章制度
学校主页
新闻网
综合服务平台
服务指南
信息公开
English
日常管理
您所在的位置:
糖心视频
»
日常管理
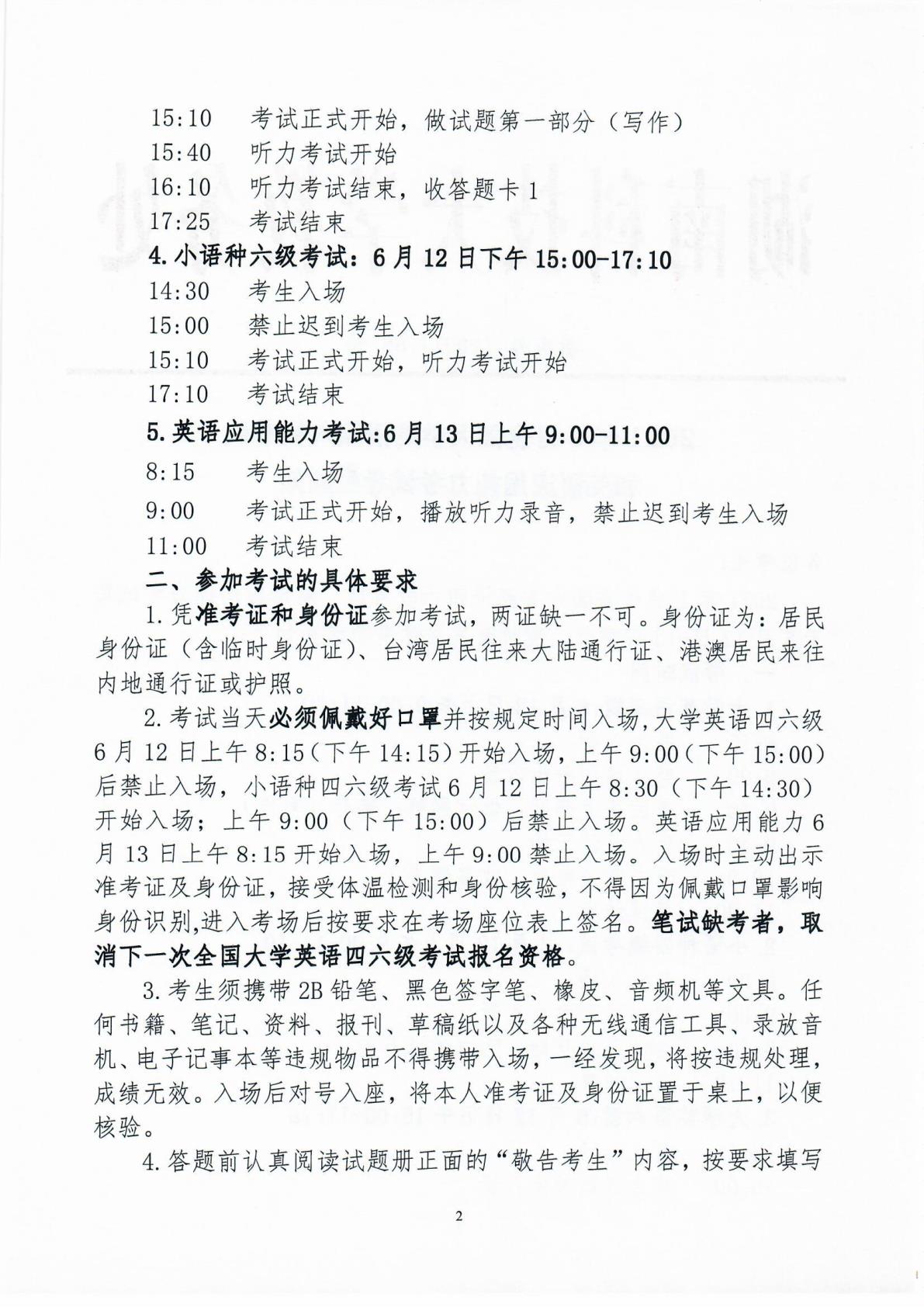
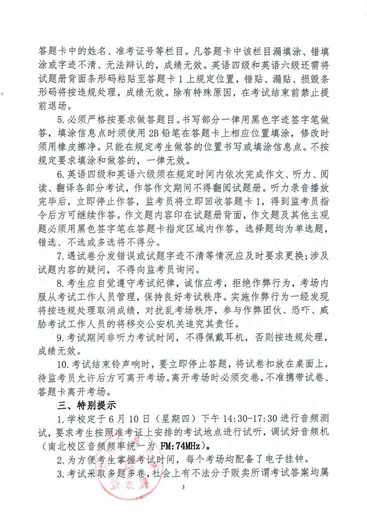
2021年6月全国大学英语四六级考试和英语应用能力考试考生须知
编辑:
审核:
2021-06-05
糖心视频
分享
TOP